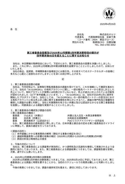
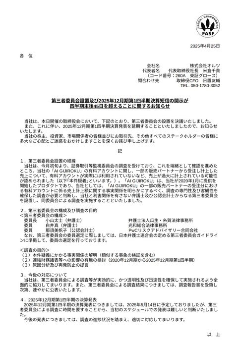
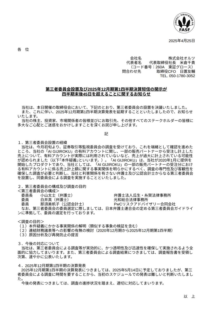
上場粉飾ゴールってひどくない? — きたぴぴのひとりごと (@kitapipi_trader) April 25, 2025 昨年10月に上場したばかりのオルツ、売上過大計上の疑義。決算延期、第三者委員会設置。 pic.twitter.com/n5UQTzSGvB — 空き缶 (@akikankeri) April 25, 2025 https://alt.ai/ オルツ、証券取引等監視委員会の調査をきっかけに確認をしたところ、AI GIJIROKUで計上した売上が実際には利⽤されていない等、売上が過大に計上されている可能性が判明、第三者委員会による調査を実施、1Q決算発表は延期の見通し — ありゃりゃ (@aryarya) April 25, 2025 https://gijiroku.ai/ AI GIJIROKUがARIJIGOKUに見える — じゅんきむらかみ (@murakamikun) April 25, 2025 売上、ありませんでしたー!ってやつ? — ボス (@Bossnokabu) April 25, 2025 オアアアアアアアwwww pic.twitter.com/ZdO1W25IJv — 殺し屋(専業) (@korotyan9314) April 25, 2025 オルツ買ってオルツハイマーやつwww — もちベーコン (@qxqxqxaquas) April 25, 2025 オルツだけに orz — スペさん (@kumakuma7) April 25, 2025 粉飾決算で上場して、国から補助金もらって、1円ストックオプション連発ってwこれでも日本お得意の株主だけ大損であとの人は不起訴でなんのお咎め無しパターンくさい — cis@株 先物 FX 新信長の野望 (@cissan_9984) April 25, 2025 https://faq.gijiroku.ai/ 10年以内の粉飾即上場廃止でいいです経営陣が株売ってたら返還義務も付けろ — たかぴー (@takahirokabuu) April 25, 2025 粉飾上場って生まれた時から犯罪者ってことだろ殺処分が相当だわ — 新垢メタスラ(ベンツマン@株式板) (@Benzman_TAKE2) April 25, 2025 主幹事は大和証券か。主幹事にもペナルティ欲しいよね。ガッツリIPOでフィーもらっているわけで。 — Inside+Outside→Zone (@zone_investor) April 25, 2025 上場して半年で粉飾バレるの過去最短ぐらいよね。エフオーアイとどっちが早いんだろ — 山田 (@u2yamada) April 25, 2025 ・エフオーアイ東証マザーズ上場6ヶ月で、上場審査のため粉飾決算が発覚。殆ど売れていない商品を売上計上。更に売却先からも受注があったように装い入金させる。これにより売上の98%を水増し。上場7ヶ月でスピード上場廃止。・シニアコミュニケーション上場の2年前から粉飾決算。架空売上を隠すため、監査法人の担当公認会計士が郵便ポストに投函した残高確認状を集配係から詐取。上場4年半で上場廃止。・プロデュース当時の社長と公認会計士が共謀して上場前後3年にわたり粉飾決算。循環取引により売上高を116億円水増し。上場2年10ヶ月で上場廃止。・DLE(ディー・エル・イー)「女子高生社長、経営を学ぶ」の椎木里佳のパパの会社が東証マザーズ上場前から東証1部昇格まで全てが粉飾決算。なぜか心優しい東証に許されて上場維持。 グロースのクソ歴史にまた新たな1ページを刻んだな — あろれの抜け殻 (@alorest_b) April 25, 2025 オルツに限らず実績ないのに時価総額1兆円目指すとか言うグロース企業は例外なく株すぐ腐るね — YOHEI (@YI136136) April 25, 2025 https://shikiho.toyokeizai.net/ 粉飾なくても元からゴミなのに無駄な化粧をすんじゃねえよ — たかぴー (@takahirokabuu) April 25, 2025 時価総額●兆目指すは糞株フラグ。過去何社も見てきて。 — 塩漬けマン@投機ブログ (@shiozukemann) February 19, 2025 ※上場企業の主なドヤりフラグgumi 「時価総額8兆円は見えた」じげん 「M&Aで時価総額1兆円を目指す」Okwave 「Googleを超えるIT企業となる」タマホーム 「売上2兆円企業を目指す」エナリス 「2020年に売上高1兆円を到達するイメージ」クラウドワークス 「1兆円企業」GMOペパボ 「株価100倍」ソフトバンク 「2040年に時価総額200兆円」ファーストリテイリング 「2020年に売上高5兆円の道筋見えた」JIG-SAW(ジグソー)「時価総額5000億円を通過点とする」そーせいグループ「時価総額1兆円を超える企業を目指す」ラクオリア創薬「2020年ごろまでに時価総額1000億円を目指す」クルーズ「20XX年までに時価総額1兆円以上」 ZUU「2038年に時価総額200兆円を超える世界一の企業に」MTG「最低でも売上高1兆円を目指す」和心「売上高1000億円を目指す」USEN-NEXT HOLDINGS「売上高1兆円企業をめざす」ロコンド「2020年に時価総額1兆円」メタップス「2020年に売上高1000億円」ZOZO「10年内に時価総額5兆円」日本通信「FPoS商用化開始から3~5年で時価総額5000億円」ピアズ「テンバガー銘柄(30→300億)になります」スパイダープラス「(時価総額の目標は)5000億円、1兆と志は高く持っているが、この数年内の目標は2000億円」フェローテック「3年以内に企業価値1兆円」 アースインフィニティ「年末までに時価総額1000億円」 さくらインターネット「最低でも日本の時価総額トップ50(40兆円)」 オルツ「5年で(2029年に)時価総額1兆円」 グラッドキューブ「私の目標は3000億円の時価総額」「ミリオンバガー目指してます」 GFA「時価総額1兆円の突破を目指す」 粉飾決算や不正アクセスが横行する東証カジノより帝愛グループの方がマシだわ — ほるもんニシパ (@swingkabu) April 25, 2025 Source: 市況かぶ全力2階建 投稿ナビゲーション 【正論】夫婦別姓賛成派「夫婦同姓でも崩壊した家庭もあるよね?」 【相場】徐々に中国発表前のドル円レートへ 中国政府はひそかに一部半導体の関税を免除か 中国誌「財経」報道