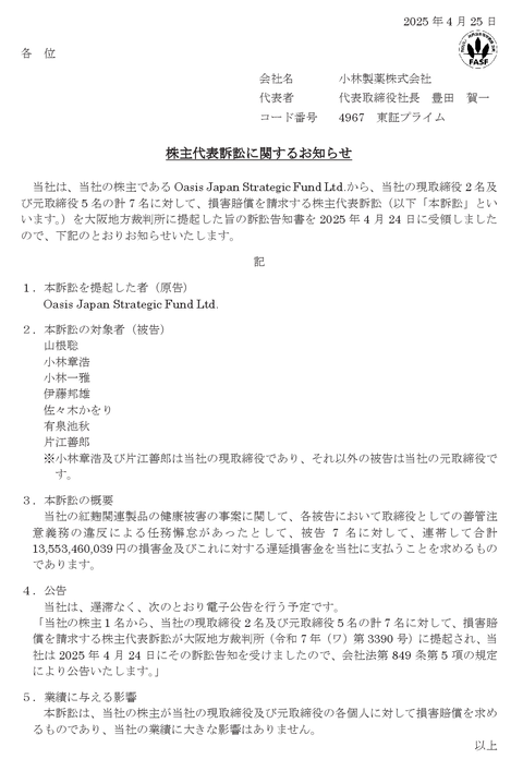
小林製薬って社名に製薬とついてるけどどちらかというと便利な衛生用品作る会社だと思うんで薬やサプリ作る工程管理が不得手だったんかなと思ったり — む~ (@inayanakana1) July 22, 2024 紅麹のこと完全に忘れてた — ういにゃん【アニソンDJ】 (@ui_nyan) January 21, 2025 https://www.youtube.com/ プベルル酸と聞いて「聞いたことない」Google検索して「なんか構造式出てきた。ベンゼン環化合物」「試薬なし」「医薬品なし」「論文に記載がある…大村先生!さすがノーベル賞科学者!」までが一連の流れ — peko (@peko409) September 19, 2024 小林製薬、原因がプベルル酸に確定したってことはこれから訴訟が押し寄せるってこと? — DJあかい (@DJakai2) September 18, 2024 小林製薬の取締役オアシス・マネジメントから135億円の訴訟 ROE8%の伊藤邦雄氏も含まれる pic.twitter.com/9ZeUVCsIzJ — 証券マン (@nomurasyo) April 25, 2025 昔はアクティビストにちょっかい出されたら同情されてたけど、最近は無能の経営者が悪い扱いだからなぁ。覚悟なく上場している経営者は殺し合いの螺旋の中でいま泣いてるんじゃないか。 — ぱりてきさす (@paristexas2009) March 24, 2025 オアシスの小林製薬に対するホワイトペーパー読んでるけど、伊藤邦雄氏へのコメント辛辣ですね ”曙ブレーキや東レなど、 不祥事を起こした複数の企業 の社外取締役を歴任” pic.twitter.com/gMyuZGBpgi — Activist Times (@activistTIMES) February 24, 2025 https://www.kobayashicorpgov.com/「曙ブレーキや東レなど、不祥事を起こした複数の企業の社外取締役を歴任」「伊藤氏は、2007年より小林製薬の独立委員として、そして、2013年より小林製薬の独立社外取締役に就任しており立性を欠く可能性が、長期の関係性を有する中である」「佐々木氏は、複数年に亘り自身の経営している企業が小林製薬と取引を行っている」「伊藤氏を含む独立社外取締役は伊藤レポートの提言に従わず、オアシスとの面談を拒否」 社外取締役不要論を積極的に出していこうぜ — 三河屋 (@mygmkt) April 25, 2025 なんだろ、どうしてざまあみろと思ってしまうんだろう — ズキス (@Calahan44) April 25, 2025 「社外取締役は、その会社の連帯保証人位の責任がある」っていうのを(正確ではないが)広めたら、安易に社外取締役を引き受ける人は減るんじゃないか?と思った。 — 真壁六郎太_2.1 (@nomobilemail_1) March 13, 2025 ちゃんと考える人がお飾りになるような社数を引き受けたりしなくなって、空席をさらにお飾りで埋めるとか… — Coffee & Sleep (@ec207) April 25, 2025 https://kabutan.jp/stock/chart?code=4967 Source: 市況かぶ全力2階建 投稿ナビゲーション 嫁の親から同じマンションの下の階の部屋買うから住まないか?って言われてるんやが 【婚活】若い女性と結婚できるのは「年収1800万円超」だけ…中年男性には厳しすぎる“婚活の現実”