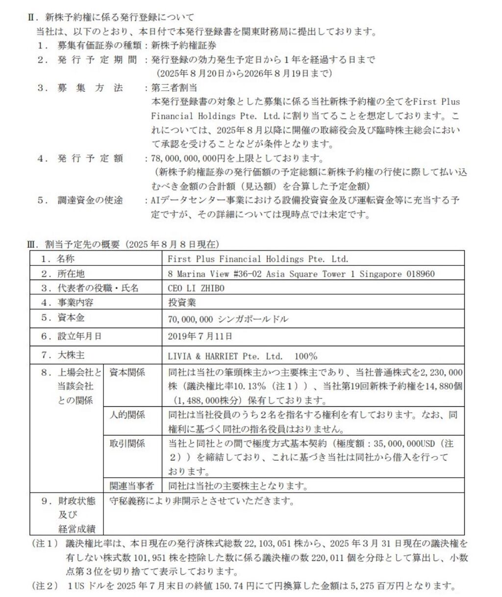
ナウナウジャパンと、ムームー証券と、カウカウファイナンスはどれがいいかな。 — バク (@bakubaku776) July 31, 2025 ※謎のナウナウジャパンから身の丈に合わない大型案件を受注のデータセクション、本当に業績予想に盛り込んで数字がとんでもないことになる(2025/07/16) AIデータセンターで儲かるのは革ジャンと電線屋だけじゃねーの — スペさん (@kumakuma7) August 4, 2025 デーセク。ナウナウジャパンのハロワ求人見ると、件の匿名顧客は中国企業のように思われる(推測)。・担当者の名前が黄(コウ)さん。・特記事項に日本語、英語の他に、中国語の日常会話必須との記載。・海外の顧客対応のための接待 — ma (@rRSm9ooFF9FLjJn) August 9, 2025 となると、一時的誰かが推測していたNVDAのGPUの輸出規制回避のための匿名であり、だからこそ、大手の間隙をつけたってこと?信越化学工業・ナウナウジャパンの経営実態などどうでもよく、この匿名スキームが大事ってことか?というか、NVDAのGPUの輸出規制ってそんなことで回避できるの?疑問だらけ。 — ma (@rRSm9ooFF9FLjJn) August 9, 2025 デーセクは上がったとこでワラント発行してナウナウファイナンスって言われるとこまでが流れで — もちベーコン (@qxqxqxaquas) July 10, 2025 https://kabutan.jp/stock/chart?code=3905 これから刷りますって言っちゃったら高値で刷れないのでは? — まいる (@flagcrashers) August 12, 2025 780億円株券を刷る予定ってこと? pic.twitter.com/LDwKNtcSUm — 暗屯子アルファ (@Antonko_ALPHA) August 12, 2025 https://disclosure2.edinet-fsa.go.jp/※株券印刷の割当予定先、データセクションの筆頭株主ファースト・プラス・フィナンシャル・ホールディングス 錬金術始まった — もちベーコン (@qxqxqxaquas) August 12, 2025 薄めすぎて水になりそうやな(´・ω・`) — 炭鉱のマネツイ (@Money_tweet1118) August 12, 2025 ※夜間取引市場でストップ安 デーセクくっそわろた。これ、株価上げるための大口注文もワラント元でぐるぐるしてるとか無いんかね?(´・ω・`) — ざら速(ザラ場速報) @ときどき仮想通貨 (@ZARASOKU) August 12, 2025 データセンターの写真すら見せて貰えないのに、希薄化リスクを追えってのは無理があるよなぁ。。 — 暗屯子アルファ (@Antonko_ALPHA) August 12, 2025 大規模設備投資名目で金借りたあとに失注したら詐欺で告訴されそうだけど、株刷った後に失注だとなんか有耶無耶にできそう — もちベーコン (@qxqxqxaquas) August 12, 2025 デーセクってfirst何とかが東証から金をぶん取るための錬金ツボなのでは? — けつあな確定申告 (@peepoo_stock) August 12, 2025 データセクション。中の人の言ったとおりに。オープンワークをチラ見しておくことの大切さを改めて実感。 pic.twitter.com/HukYUlPwFe — ma (@rRSm9ooFF9FLjJn) August 12, 2025 https://www.openwork.jp/ オープンワークは井村さんが出てるYouTubeでも言及してた月額1000円払う価値ありそうなやつhttps://t.co/heB9podPAR pic.twitter.com/faKVBzpxkl — 裏かかし (@kakashi_5g) August 12, 2025 株券印刷業のトップランナーの座狙ってんのか — 朝倉かおる7/7🚼(3) (@AsakuraKaoru) August 12, 2025 Source: 市況かぶ全力2階建 投稿ナビゲーション 氷河期世代はなぜ「働かないおじさん」になるのか? 最近「現金払いのみ」の店に行くのが面倒だよな