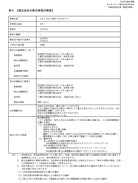
一見同じアサヒスーパードライに見えるでしょ。でもここは沖縄。沖縄で売っているスーパードライはオリオンビール製なんだよ。飲み比べるために広島で採取したスーパードライを持って来ました。アサヒビール製のはクリアで、オリオンビール製のはなんとなく香ばしい感じがしました。 pic.twitter.com/8EZdsj847u — ちくわ🍢 (@CKW552001) July 4, 2025 沖縄のスーパードライがオリオンビールのライセンス生産なのは知らなかったけど、沖縄の超熟はオキコのライセンス生産なのは認知してた — ぶるーきゃっと/蒼猫@Asayake🍜 (@SoundBlueCat) July 5, 2025 本質ついたパワーワードだな・・・「沖縄県の製造業としては初の上場」 — ほっけタソ (@HokkeTaso) August 13, 2025 https://www.nikkei.com/ オリオンビール上場すんのか というかあそこ買収されてたのか — さんでー (@kouzai) August 13, 2025 オリオンビール、優待導入、酒類製品詰め合わせ又はオリオンTシャツ、1000株以上、3月末権利 pic.twitter.com/kwhgjhn7yE — ありゃりゃ (@aryarya) August 21, 2025 https://disclosure2.edinet-fsa.go.jp/ 想定価格は770円だから77万円でオリオンTシャツ — ありゃりゃ (@aryarya) August 21, 2025 Tシャツくれ — うしっクマ (@bullbear48) August 21, 2025 オリオンTシャツ(プレミアム)が気になる — しんのすけ (@sinnosuke924) August 21, 2025 沖縄の観光客、ブルーシールかオリオンビールのTシャツ着てる率が異常w — ふも (@fumokmm) August 9, 2025 ライセンスフィーって大抵5%〜10%だから、フィーだけで60億ということは「オリオンビールのロゴが入ったグッズ」そのものの売り上げはオリオン全体の売り上げ(288億)を大幅にブチ抜いていくことになるね・・・? — 氷雨 (@hisame2501) August 9, 2025 https://www.okinawatimes.co.jp/ 今のロゴは1989年から使ってるんだけど、都内歩いててTシャツやトート持ってる人を普通に見かける 観光戦略だけじゃなくて単純にレトロブームとも相性がいいんだと思うどっかのタイミングで安易にロゴデザインを刷新してたらこうはなってないよな〜個人的はエンダーやブルーシールもかわいくて好き — 氷雨 (@hisame2501) August 9, 2025 沖縄に来てる観光客、ガチのマジでブルーシールとオリオンビールのロゴT着けてる人多すぎなんすよ 見てるこっちが「なんで!??!?」って感じるレベルで多い — ぜろしゅん (@0shun) August 10, 2025 オリオンやブルーシールのロゴTシャツ着てる人、観光客なのか地元愛の強い人なのかが判別つかない — イトcars (@it_1_sanshin) June 2, 2025 Source: 市況かぶ全力2階建 投稿ナビゲーション 普通預金の利息1万円ももらった 【相場】東証続落、終値278円安 半導体関連株売られる