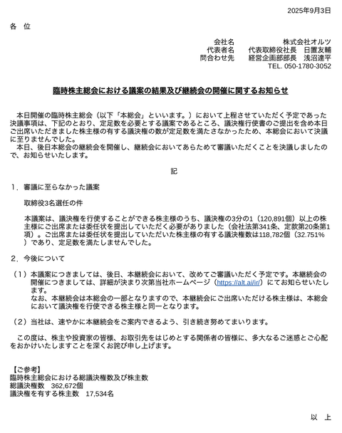
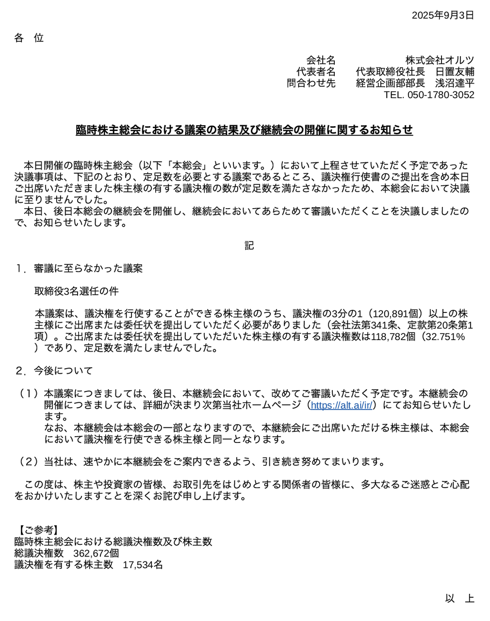
これでオルツの決算書に書いてあった計算式の謎は一生分からないままか… pic.twitter.com/uOsyis6aT9 — ほるもんニシパ🦍💎 (@swingkabu) July 30, 2025 ※上場前から売上最大9割の粉飾決算バレとスピード倒産で上場廃止のオルツ、最後は株価5円(時価総額1.8億円)の電子屑に(2025/08/29) え、オルツ延会? — blanknote (@blanknote) September 3, 2025 2025/09/03 オルツ 臨時株主総会における議案の結果及び継続会の開催に関するお知らせ https://alt.ai/ オルツの臨時総会、議決権が集まらずに延会。議決権行使のお礼QUOカードばらまくとかが対応策なのかな。 — もり まさや ┃ 会計士・税理士 (@MoriMasaya1) September 3, 2025 定足数不足による流会なんて初めて聞いた。 — Kai (@evening_moon) September 3, 2025 オルツ臨時株主総会、11時ちょうどくらいに終了自分は10時3分入場で110番台、3名席6列の8ブロックで144名座れるようになっていて、参加120名程度現行の経営陣が並ぶも米倉氏は不在両端にスリランカぽいガードマン2名株主10名から10個質問 — 三河屋 (@mygmkt) September 3, 2025 定足数未達で議決できないのは辛く、会社はもちろん信託やコンサルも頭を悩ませやすい部分実務的には、上から何万株まで保有の株主に行使お願いの郵送、関係者への電話や訪問、行使で金券贈呈など物で釣ったりしてかき集めるのだけど、素性の知れない個人ばかりが基準日株主になってしまったのが原因 — 三河屋 (@mygmkt) September 3, 2025 おもろいw — たかぴー (@takahirokabuu) September 3, 2025 オルツの株主総会、議長が「何卒」を「なにそつ」と読んでいたのが一番面白かった — ふみ (@fumieval) September 3, 2025 「何卒?」「京大卒」みたいな会話しかしてないのでは — Tsubasa Mochida (@tbsmcd) September 3, 2025 ※上場廃止後初の臨時株主総会で議長を務めた代表取締役(前・取締役CFO)の日置友輔さん 教育程度がとかではなく「気心知れる人に間違いを突っ込まれるという事が縁遠い程度に心理的安全性が低い環境なんだろうなぁ」という嫌さが見える — せいる/djseiru (@djseiru_hinan) September 3, 2025 私、入力の時に「なにそつ」と打って何卒と変換してるから議長の事笑えない — いとう🐾 (@110twitte0312) September 3, 2025 まあ、関西では「なにそつ」で通るんちゃうかな。知らんけど。 — もりのくまさん (@Chigyogoitsu) September 3, 2025 なにそつお願いします — 機械系のコーギー提督bot (@flltby2) September 3, 2025 こいつ本当に東大生か?と思った瞬間であった… pic.twitter.com/HDlt8lq7N3 — とてヌワン (@tote_nu) April 23, 2020 Source: 市況かぶ全力2階建 投稿ナビゲーション 危険なパスワードをAIが自動で更新 ~「Google Chrome 140」が一般公開 BD戦士「スーパーの鶏肉生食しまーす」→